Consulta el catálogo de recambios

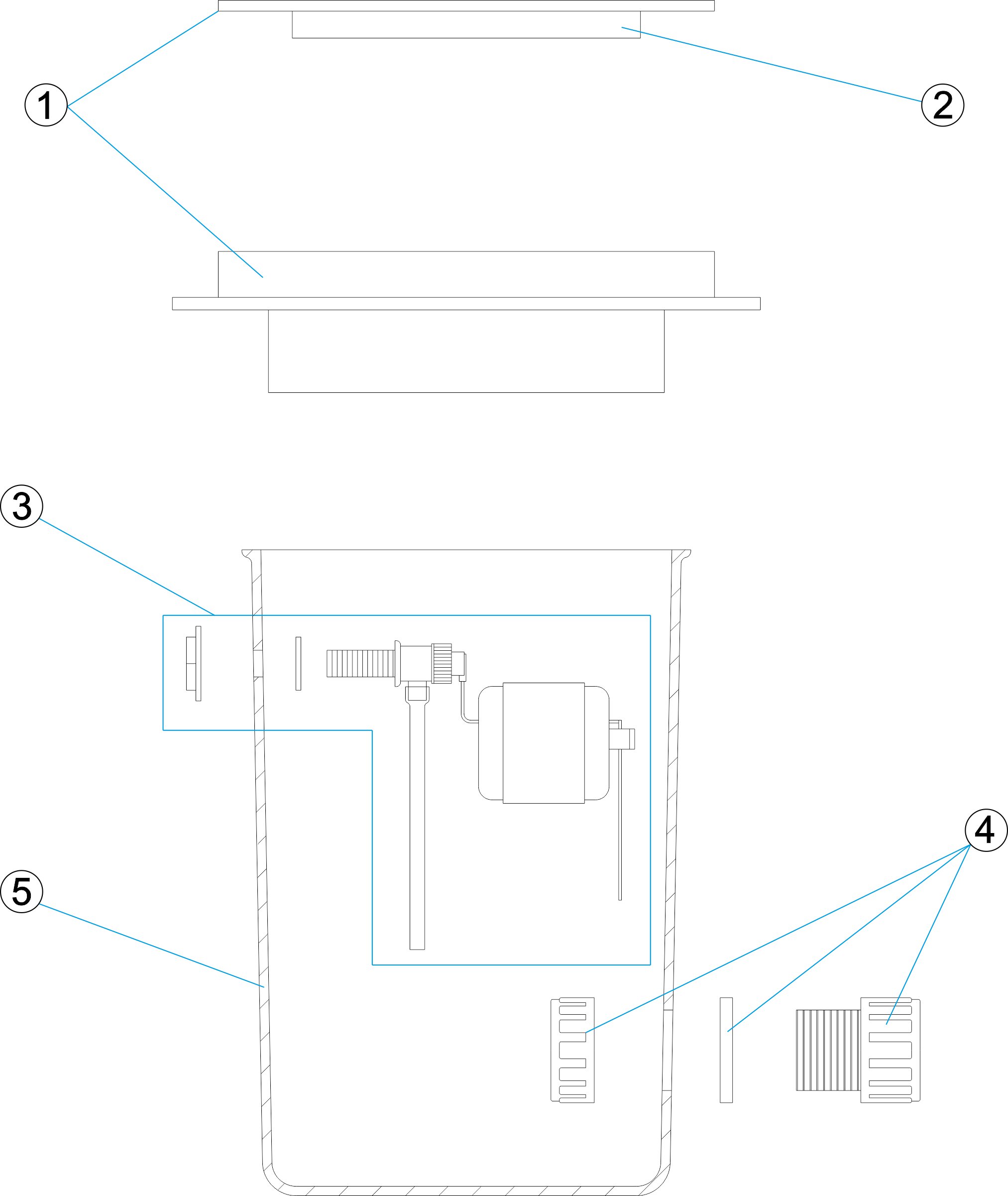
01460 - REGULADOR DE NIVEL

Revisión nº: 0 | Fecha: 15-09-2023

REGULADOR DE NIVEL

Piezas del despiece (kits o unitarios)

POS. CÓDIGO DESCRIPCIÓN    
1 4402010106 TAPA Y ARO CUADRADO SKIMMER
2 4402010107 TAPA CUADRADA SKIMMER
3 4402060103 BOYA REGULADOR DE NIVEL
4 4402060104 TERMINAL REGULADOR
5 01460R0200 CUERPO

Últimas Novedades:

VER MÁS NOVEDADES

¿Necesitas ayuda?

¿Estás buscando ayuda para encontrar el recambio que necesitas? No dudes en ponerte en contacto con tu Proveedor Oficial de FLUIDRA. Estaremos encantados de asistirte en tu búsqueda

Utilizamos cookies, propias y de terceros, para asegurar el correcto funcionamiento del sitio web y para analizar nuestros servicios y mejorar su experiencia en nuestro sitio web. Puede aceptar las cookies haciendo clic en "Aceptar" o rechazarlas haciendo clic Rechazar. Si desea saber más sobre el uso de las cookies, consulte nuestra Política de Cookies.
Aceptar Rechazar